更新时间:2016-04-22 16:57 浏览: 次 作者:admin 文章来源:未知
毒素分子和特异性抗体偶联在一起,这些特异性的抗体能够只与癌细胞表面特有的受体结合并被内吞入细胞内部,与此同时毒素分子也会被携带进细胞内,在胞内一些酶的作用下毒素分子会被释放,进而发挥杀伤作用,杀死癌细胞。这就是抗体偶联药物(ADC)的作用原理。目前,抗体偶联药物是治疗癌症的一种非常有效的方法,有望成为医药行业的制“重磅炸药”级产品。
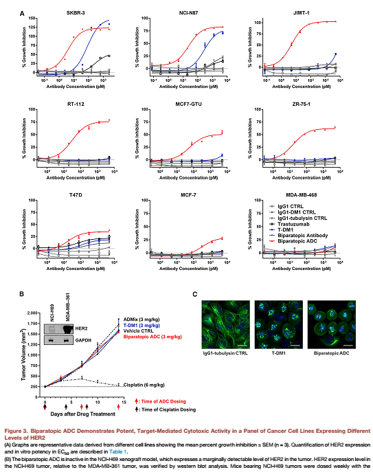
T-DM1是将细胞毒类药物DM1通过稳硫醚链偶联到曲妥珠单抗上而成,用于治疗HER2呈阳性的转移性乳腺癌患者时,可显著改善患者的生存时间,并且具有良好的安全性。不过T-DM1对那些HER2膜表达量低的癌乳腺癌患者效果不是很明显,这可能由于HER2是处于往返于胞膜内外的动态中, 进入胞浆内的T-DM1有一部分又会被运输到膜外,实际上在胞浆内被释放的DM1量很少,那么尤其在HER2膜表达量本身就低的癌细胞中,进入细胞内有效作用的DM1量就更少,杀伤效果就更不明显。但是在今年1月份cancer cell的一篇文章中,John Y. Li 等人又构建了HER2的双特异性抗体(Anti-HER2 Biparatopic Antibody),这个抗体能够同时结合HER2上两个不同的位点,他们的研究表明这个双特异性抗体被癌细胞内吞的效率较曲妥珠单抗有大大提高,也就是说它携带毒素分子进入胞内的能力更强大,他们构建的双特异性抗体偶联药物(Biparatopic ADC )有着更优于T-DM1的效果,给那些T-DM1耐受的患者或HER2膜表达量低的患者带来希望。


上一篇:这将成为未来疾病治疗热点
下一篇:5分钟了解现今化疗的重大弊端